www.strumentazioneelettronica.it

resultsUrl="https://www.strumentazioneelettronica.it/risultati-ricerca/"

Sensori di corrente AllegroAllegro MicroSystems ha presentato i suoi nuovi sensori di corrente ad alta potenza ACS37220 e ACS37041 per applicazioni ad alta potenza inserito in un package QFN e SOT23-W.

Si tratta di sensori pensati per sostituire i classici resistori shunt abbinati agli amplificatori operazionali per misurare la corrente in applicazioni di conversione di potenza in ambito automotive, industriale ed energia.

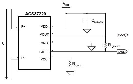
Sensori di corrente compatti a rilevamento magnetico di Allegro MicroSystemsCircuito applicativo tipico dei sensori di corrente AllegroLe soluzioni basate sui tradizionali resistori shunt richiedono più componenti, occupano più spazio sulla scheda e spesso richiedono strati aggiuntivi sui PCB e l’utilizzo di dissipatori per garantire prestazioni termiche soddisfacenti. Tutti questi fattori impattano negativamente su peso e ingombro dei sistemi elettronici di potenza, oltre ad aumentare la complessità della progettazione, che spesso comporta un aumento dei costi e dei tempi di produzione.

I nuovi sensori di corrente di Allegro rispondono alle esigenze più sfidanti, offrendo un ingombro ridotto, una maggiore efficienza e un’integrazione più semplice.

Il sensore ACS37220 è progettato per sostituire i resistori shunt ad alta potenza e può essere utilizzato per applicazioni di monitoraggio della corrente fino a 200 A.

Il sensore ACS37041 offre un elevato livello di integrazione in un package compatto SOT23-W ed è adatto a un’ampia gamma di applicazioni di misura della corrente fino a 30 A.

“Siamo entusiasti di proporre i nuovi sensori ACS37220 e ACS37041. Il loro ingombro ridotto e la bassa dissipazione di potenza costituiscono un’ottima alternativa agli shunt tradizionali”, ha dichiarato Shaun Milano, Business Line Director, Current Sensors di Allegro. “Questi sensori sottolineano l’impegno di Allegro verso l’innovazione tecnologica e lo sviluppo di una tecnologia dei sensori altamente efficiente, che risponde alle esigenze dell’intera comunità dei progettisti di sistemi elettronici di potenza”.

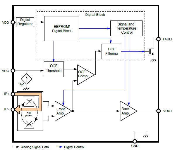
Schema a blocchi sensori di corrente AllegroIl sensore misura la corrente sfruttando un rilevatore magnetico a effetto HallI nuovi sensori di corrente di Allegro integrano le funzioni del resistore shunt, dell’amplificatore shunt e di altri componenti passivi in un unico dispositivo. Il design compatto e i miglioramenti in termini di efficienza li rendono ideali per applicazioni a più bassa tensione (< 100 V) rispetto agli shunt tradizionali, offrendo i seguenti vantaggi:

  • Minore dissipazione di calore: La minore resistenza dei conduttori dei sensori di corrente magnetici integrati si traduce in temperature di sistema più basse.
  • Progettazione semplificata: Con un minor numero di componenti da posizionare e sbrogliare, il layout della scheda risulta più semplice.
  • Design innovativo: I sensori di Allegro integrano le funzionalità di un circuito con resistenza shunt tradizionale in un unico package, semplificando il posizionamento dei componenti e il processo di progettazione, riducendo al contempo la complessità della distinta base (BOM).

Fiere e Seminari

Logo FocusonPCB

FocusonPCB - Vicenza, 13-14 maggio 2026

"Focus on PCB – From Design to Assembly” torna a Vicenza il 13 e 14 maggio 2026 confermandosi come l’evento di riferimento in Europa per l’industria dei circuiti stampati e per…

Oscilloscopio MXO 3

Focus on PCB - 13-14 maggio, Fiera di Vicenza